新闻资讯 收藏本版 已有39人收藏 +发表新主题
查看: 3236|回复: 0

突发!荷兰政府强硬"接管"中资芯片企业,理由是什么?又是美国推动的?

  [复制链接]

突发!荷兰政府强硬"接管"中资芯片企业,理由是什么?又是美国推动的?

荷兰快讯 发表于 2025-10-13 23:41:03 浏览:  3236 回复:  0 [显示全部楼层] 复制链接
据荷兰媒体报道,荷兰政府近期罕见介入了位于奈梅亨的芯片制造商Nexperia的管理事务,理由是担心“关键技术知识和生产能力”会从荷兰与欧洲流向国外。政府表示,在公司内部发现了“严重管理问题的紧急信号”,因此采取了罕见的干预措施。

Image046.jpg

根据中国母公司Wingtech(闻泰科技)的消息,公司高管Zhang Xuezheng已被暂时停止担任Nexperia的董事长职务。不仅如此,荷兰商事法庭(ondernemingskamer)还决定,将Nexperia几乎所有股份的管理权交给独立的第三方,而非Wingtech。

起因是什么?以什么理由作出干预

媒体表示,事情的起因是在上月底,荷兰经济事务部下令Nexperia在一年内不得对公司资产、知识产权、业务或员工进行任何变动。随后,Nexperia的荷兰和德国董事向商事法庭反映情况,法庭裁定,Zhang Xuezheng及中国股东暂时不能参与公司日常管理。

荷兰经济事务部表示,这种干预是“非常特殊的情况”,依照荷兰相关法律,部长有权在紧急情况下下达命令,确保关键产品供应不中断。

Image048.jpg

据悉,荷兰此次动用的法律依据是《物资可用性法》(Wet beschikbaarheid goederen),这部法律最早可以追溯到1952年,用于在紧急情况下确保关键物资(例如芯片、能源或药品)不会中断供应。但自该法出台以来,这是第一次真正被启用。

经济事务部表示:“这是一个非常特殊的措施,只有在别无选择的情况下才会使用。”政府认为,此举能在危机时确保欧洲制造业不会因芯片短缺而陷入困境,而Nexperia有权向法院提出上诉。

Nexperia是一家知名的芯片制造企业,其产品广泛应用于 手机、汽车、太阳能设备等日常电子产品。该公司原本属于荷兰恩智浦(NXP),在2019年被中国的Wingtech(闻泰科技)收购。
政府方面强调,他们不会透露具体违规细节,但称相关问题可能威胁到“荷兰和欧洲在关键技术领域的连续性与安全”,若不干预,将对经济安全造成风险。

专家怎么看?又是来自美国的要求?

有专家分析指出,这一决定很可能与美国有间接甚至深层的关系。荷兰官方给出的说法,其实就是一种地缘政治的信号,荷兰很少单独做出这种强硬行动,尤其是针对一家中国背景的企业。而“经济安全”“关键技术”“供应链稳定”这些关键词,也正是美国近年来在与中国科技竞争中最常用的说辞。

Image050.jpg

Nexperia母公司Wingtech去年底被美国列入“实体清单”,因此涉及美国技术出口的限制。近期美国调整了相关规定,使得其在海外的子公司(如Nexperia)获取芯片或软件更加困难,从供应链角度讲,Nexperia已经被“半锁死”在美国的科技制裁体系中,即使Nexperia是在荷兰注册、雇佣荷兰员工,只要使用美国技术,它也可能受到美国出口管制的影响。

荷兰虽然表面上说是“自主决定”,但实际上在芯片领域与美国联系极深,比如限制ASML向中国出口设备。

在这样的背景下,Nexperia这家被中企收购、掌握芯片制造技术的公司,就成了一个政治敏感点。

荷兰政府罕见出手“接管”或“监管”,其实也可以被理解为配合美国的技术安全战略,也是保护本国芯片产业,防止关键技术“外流”。

所以,“这不是单纯的荷兰商业监管事件,而是中美科技竞争在欧洲的延伸战场。”

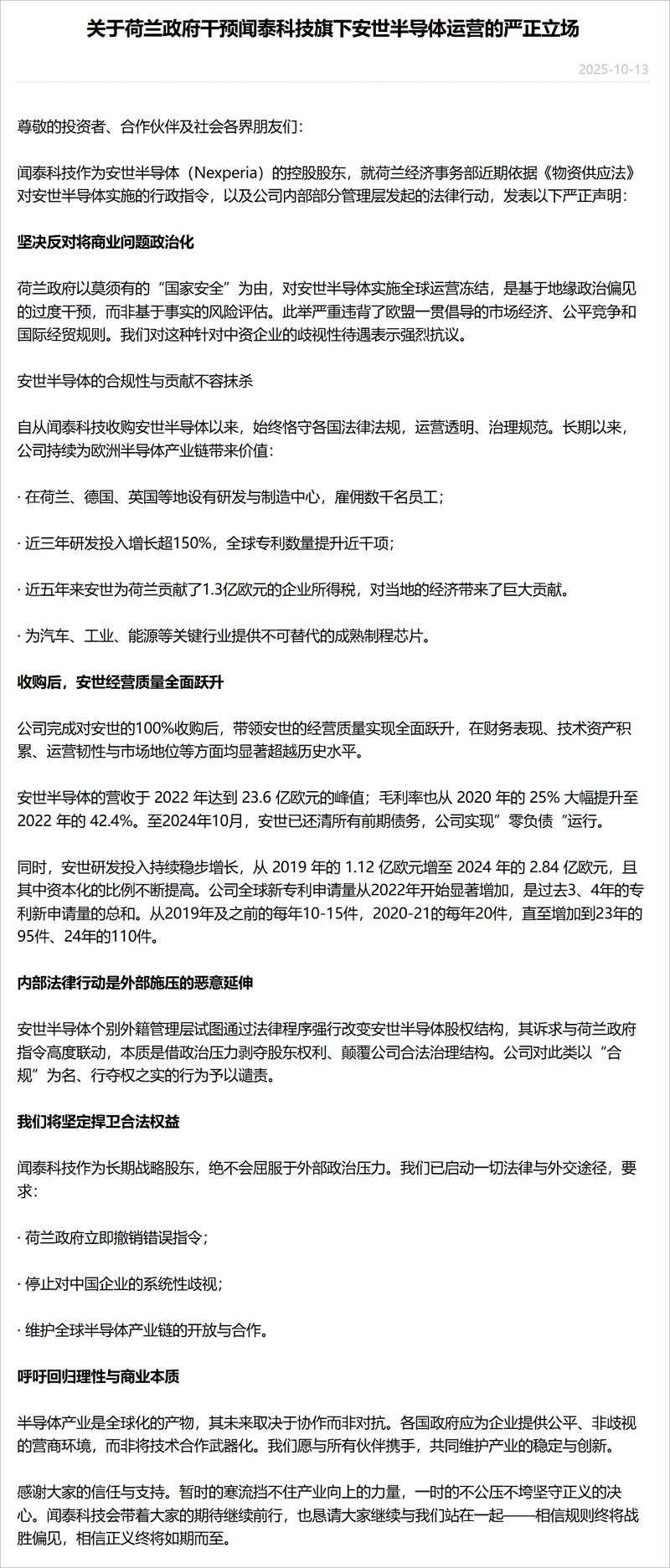
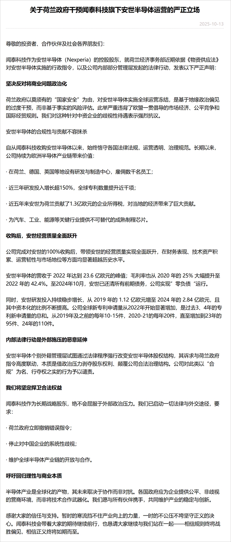
Nexperia母公司闻泰科技作出回应

Image051.jpg

文字版查看 ↓
https://www.wingtech.com/cn/wtyw_main/6960

小伙伴们,你们怎么看?欢迎在文末评论区说说你们的看法。

信息来源:nltimes.nl, nos.nl, ad.nl
您需要登录后才可以回帖 登录 | 立即注册 |

本版积分规则

船长

6190

主题

123

回帖

2万

荷兰豆

船长

积分
32525
最后登录
2026-3-1
本站推荐
手里的欧元这样花可能更划算,雅本速汇APP回来了
手里的欧元这样花可能更划算,雅本速汇APP回来了
过去一年里,欧元兑人民币整体处在相对高位。这意味着,如果收入同样是一份,但来源是欧洲,那么在换算成人民币之后,能拿到的实际价值会更高一些。
本周热帖排行