新闻资讯 收藏本版 已有39人收藏 +发表新主题
查看: 9866|回复: 0

荷兰国家预算案更多细节曝光,租房市场大变天,可支配收入增长缓慢…

  [复制链接]

荷兰国家预算案更多细节曝光,租房市场大变天,可支配收入增长缓慢…

荷兰快讯 发表于 2024-9-15 22:08:44 浏览:  9866 回复:  0 [显示全部楼层] 复制链接
关于荷兰政府的预算计划,往年都会提前"泄露",今年也不例外,有荷兰媒体已经整理出一些跟我们日常生活相关的计划,比如跟我们钱包相关的…

Image 33.jpg

首先是居民购买力,政府表示明年每个人的可支配收入都将有所增加,预计平均能增长0.7%,媒体表示这是一个相对"温和"的增长。

领取福利的人涨幅稍高,他们的购买力将增加0.9%,这一数字比之前预计的2.1%要低。

收入较低的中等收入者(年收入约为5万欧元以下)将迎来1.1%的"最大增幅"。

不过,内阁推迟了部分为劳动者减负的承诺措施。在主要纲领协议中,曾为此预留了大笔资金。荷兰中央计划局CPB建议不使用全部资金,因为经济状况良好,人们的购买力本来就会有所提高。

收入所得税将设立一个新的较低税率档次,因此劳动者将为第一部分收入支付更少的税款。

第二,为贫困家庭儿童提供免费学校餐

免费学校餐将继续提供。两年前引入这一措施是为了帮助来自贫困家庭的儿童,尽管该措施未包含在主要纲领协议中,但内阁仍决定继续拨款支持这项计划。

第三,外籍员工的税收优惠政策保留

针对高技术移民的税收优惠政策(即外籍人员税收优惠政策)将不会大幅削减。外籍员工的部分收入享受较低税率,免税额将从30%降至27%。此前,由NSC领导人Pieter Omtzigt曾提议将这一优惠税率削减至10%。

第四,更多资金流向国防和边境管理

由于经济增长,内阁决定向国防投入更多资金,并坚持遵守北约标准。这一规定要求国防预算占国内生产总值(GDP)的2%。这笔资金将用于购买坦克等军事设备。此外,还将增加对边境安保的投入,以应对非法移民问题。

第五,下调过户税以促进自由租赁市场

对于那些购房后不自己居住的买家,过户税将下调超过2%,以刺激自由租赁市场的发展。

下调过户税以促进自由租赁市场,意味着政府希望通过降低房地产交易时的税收成本,来鼓励更多投资者购买房产用于出租,而不是自住。

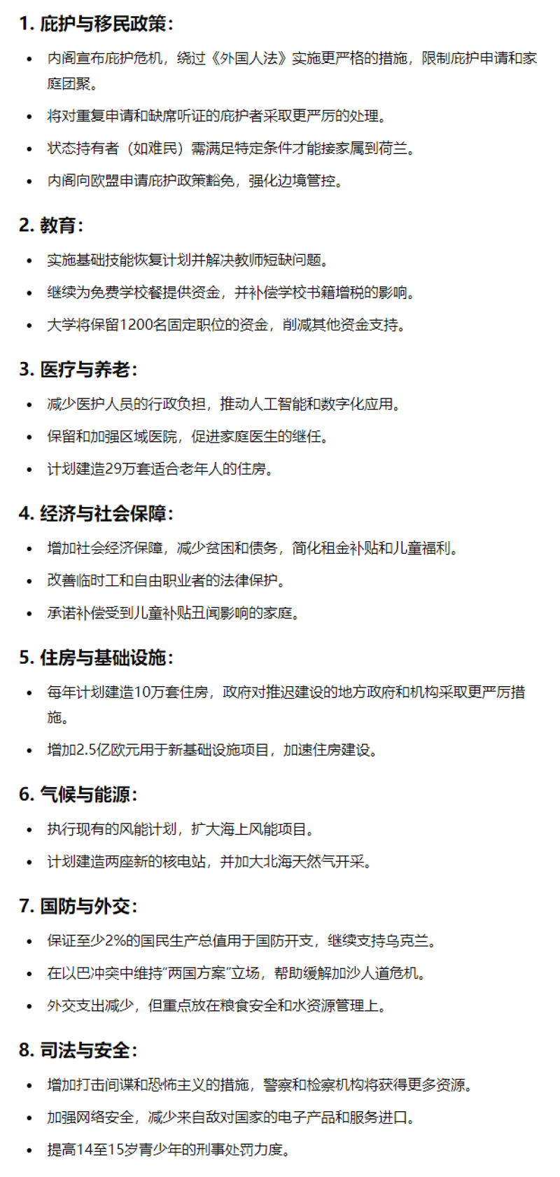
更多其它预算案计划可以查看 ↓

图片_20240914143859.png

荷兰语好的小伙伴可以访问 ↓https://go.zhide.nl/I2ZDGj

更多细节将在一年一度的预算日(9月17日)正式公布。

信息来源:nltimes.nl,nos.nl,nu.nl
您需要登录后才可以回帖 登录 | 立即注册 |

本版积分规则

船长

6190

主题

123

回帖

2万

荷兰豆

船长

积分
32525
最后登录
2026-3-1
本站推荐
手里的欧元这样花可能更划算,雅本速汇APP回来了
手里的欧元这样花可能更划算,雅本速汇APP回来了
过去一年里,欧元兑人民币整体处在相对高位。这意味着,如果收入同样是一份,但来源是欧洲,那么在换算成人民币之后,能拿到的实际价值会更高一些。
本周热帖排行